日本高中留学居然可以通过“体育推荐入试”考大学!?
日本大学的入学途径多样,其中“体育推荐入试”是合格率较高的一种方式。针对体育特长生的推荐入学,各大学、各学部以及不同体育项目所设置的申请条件和选拔方式各不相同。具体要求需以各大学发布的招生简章和官方网站信息为准。
总体而言,希望通过体育推荐途径进入日本大学的学生,通常属于以下两类情况之一:一是在奥运会等国际赛事中取得优异成绩的顶级运动员;二是曾在高中阶段参加全国性比赛并表现活跃的社团成员。相较于成为世界级选手的高门槛,代表所在高中社团参加全国比赛并获得一定成绩,对具备专项技能的学生而言,是一条相对可行的路径。只要学生在某一体育项目上具有特长,所在高中拥有相应的社团,并且该社团具备参加全国级别比赛的实力,便有可能满足报考条件。
那么,体育特长生应如何选择日本的高中呢?首先,应优先选择那些拥有能参加全国大赛的体育社团的学校。例如:常磐高中、工学院大学附属高中、好文学园女子高中、池田学园池田高中、鹿儿岛情报高中等校均在体育方面具有一定实力。其次,学生还需确认自己的专项是否与该校社团设置相匹配,并了解该社团在全国范围内或所在县内的竞技水平,从而做出更适合自身发展的选择。有兴趣的小伙伴可以私信我们!
1.推荐高中和社团
常磐高中 :有体育生专属课程和班级,专业水平较高的有硬式棒球、足球、田径、剑道、柔道、芭蕾、男子篮球、女子篮球等。
工学院大学附属高中:虽然体育特长生没有专门的课程(班),但是由于人数多,开设体育强社团并不少,所以想参加地区或全国性的比赛机会并不少。如柔道、硬式棒球、男子篮球、女子篮球、羽毛球等。在提高竞技能力的基础上,调整练习时间和环境,重点培养人性和自我管理能力。
好文学园女子高中(女校):在女子学校中规模特别大。虽然学校没有体育特长生没有专门的课程(班),但几乎所有的运动社团都有过全国或全县的出场纪录。如弓道、高尔夫、剑道、少林寺拳法、排球、篮球、手球、乒乓球、网球等等。
池田学园池田高中:虽然学校规模不算大,但是体育强社团和有体育特长的并不少。设置有体育特长的学生,升学成绩也非常好。几乎所有的运动社团都有过全国或全县的出场纪录。如足球、篮球(男女)、柔道、软式棒球、硬式棒球、羽毛球、网球等等。
鹿儿岛情报高中:学校规模在鹿儿岛非常大,体育社团的数量也非常多。学校有八大课程,虽然没有专门的体育课程,但是普通课程里面有很多学生参加了校内的强劲社团,在全县甚至全国的比赛中崭露头角。其中,成绩较好的社团有柔道、足球、田径、游泳、棒球、篮球、橄榄球、排球(男女)、羽毛球、乒乓球、网球、弓道等等。
如早稻田大学的体育课学部就可以通过综合性选拔和课题研究报名出愿。建议选择高中时搞清楚哪些社团会经常参加全日本大赛的,再全国大赛取得成绩才有资格通过体育推荐报名。
体育推荐入试虽然
2.申请条件
体育成绩
•全国大赛或地区大赛的成绩:高中生一般要求在地方大赛或全国大赛的成绩或记录。重视在上位大会的成绩(例:都道府县大会、全国大会),以及在特定大会的优胜和获奖经验。
•俱乐部活动和教练推荐:如果您参加学校社团活动或外部俱乐部团队,您可能会被要求提供教练或教练的推荐信。
学习成绩
•要获得体育推荐,也可能需要一定程度的学业成绩。特别是根据大学的不同,要求有一定的学业标准(例如:高学力和升学后的学习成绩良好)。
健康状况
•由于需要健康状态,不妨碍体育活动,因此可能需要提交健康诊断书或医生的诊断书。
面试
•体育推荐申请可能包括面试和书面审查。特别是为了确认接受体育推荐的学生的人品和意愿,有时会进行面试。
3.申请方法
①招募条件的确认
•查看各大学和学部的体育推荐招募条款。通常出现在大学的官方网站上。
•记载了申请的截止日期、必要文件、选拔标准等。
②申请文件准备
•申请材料:一般需要的材料包括简历、推荐书、证明实际成绩的材料(比赛结果证明书和记录证明书)、健康诊断书等。
•成绩单:您可能需要证书来证明您的学业成绩。
③体育成绩证书
•您需要证明自己有哪些运动记录的文件。包括大赛成绩证明书、选手登录证明书、俱乐部或球队的推荐信等。
④推荐书
•体育推荐可能需要顾问老师或教练的推荐信。推荐书中包括作为选手的评价和成绩、人物方面的评价。
⑤申请文件的提交
•在指定日期之前以大学指定的方式提交申请文件。通常有在线申请和邮寄申请。
⑥入学笔试与面试
•体育推荐的话,也有进行面试和技能考试(例:竞技的技能考试)的大学。特别是有实际技能考试的情况下,这是展示竞技实力的好机会。
4.注意事项
•学习和运动兼顾:即使获得体育推荐,学习成绩也有一定的标准。升学后也要平衡学业。
•明确选拔标准:由于各大学的选拔标准不同,因此在申请前确认自己的体育成绩是否符合标准非常重要。
5.具体实例
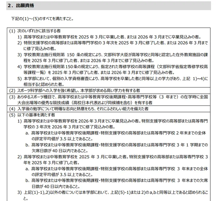
以下是通过体育推荐申请早稻田大学体育科学部的出院条件:
↑可以看出,除了要求提供高中三年参加全国大赛的材料以外,还对高中三年的学习评测(类似GPA)和出勤天数有明确要求。学习成绩和出勤率同样很重要。
